湖州市污水处理有限公司怎么样?
湖州市污水处理有限公司成立于2002年,是湖州市水务集团旗下的国有全资子公司,主要负责**中心城区及南太湖新区**生活污水与部分工业废水的收集、处理与排放监管。公司拥有**5座现代化水质净化厂**、**1200余公里配套管网**和**30座中途提升泵站**,日均处理能力达**48万吨**,服务人口超过**110万**。在业内,它以“**出水稳定达标、运行智慧低碳**”著称,连续五年获得浙江省住建厅“运行管理优秀单位”称号。

污水处理工艺流程有哪些关键环节?
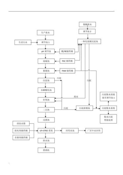
1. 预处理:先把“大麻烦”拦下来
污水进入厂区后,先经过**粗格栅→细格栅→曝气沉砂池**三级预处理。
- 粗格栅:间隙20mm,拦截树枝、塑料袋等大件垃圾。
 - 细格栅:间隙6mm,去除碎布、果壳等中等杂物。
 - 曝气沉砂池:利用空气搅拌让砂粒沉淀,防止后续设备磨损。
 
这一步看似简单,却能把**60%以上的漂浮物与无机砂粒**提前分离,为生物处理减轻负荷。
2. 生物处理:微生物“吃掉”污染物
湖州市污水处理有限公司采用**改良A²/O+MBBR**组合工艺,兼顾脱氮除磷与抗冲击负荷。
- 厌氧池:聚磷菌释放磷,同时水解大分子有机物。
 - 缺氧池:反硝化菌利用碳源将硝酸盐还原为氮气,完成脱氮。
 - 好氧池:硝化菌将氨氮氧化为硝酸盐,聚磷菌过量吸磷。
 - MBBR填料区:悬浮载体提供额外生物膜,**提高系统抗毒性冲击能力30%**。
 
整个生物段停留时间约**12小时**,出水COD、氨氮、总磷指标稳定优于《城镇污水处理厂污染物排放标准》一级A。
3. 深度处理:给水质“再抛光”
生物池出水仍含有少量SS、TP与色度,需进一步净化。

- 高效沉淀池:投加PAC与PAM,**TP降至0.3mg/L以下**。
 - V型滤池:均质石英砂过滤,SS控制在**5mg/L以内**。
 - 紫外消毒渠:254nm波长紫外灯管灭活大肠杆菌,**无需化学药剂**。
 
经此三道工序,出水清澈透明,可直接回用于**市政绿化、河道生态补水**。
4. 污泥处理:变废为宝的“最后一公里”
污水处理必然产生污泥,湖州市污水处理有限公司坚持“**减量化、稳定化、资源化**”路线。
- 重力浓缩+机械脱水:含水率从99%降至80%,体积缩小**95%**。
 - 中温厌氧消化:35℃恒温发酵,**沼气产率0.8m³/kgVSS**,用于锅炉供热。
 - 板框深度脱水:投加生石灰与FeCl₃,泥饼含水率**≤60%**。
 - 协同焚烧或制砖:与热电厂合作焚烧发电,或与建材厂合作制陶粒,**实现100%无害化处置**。
 
智慧水务如何提升运行效率?
公司2018年起上线“**智慧水务综合管控平台**”,集成SCADA、GIS、在线仪表与AI算法,实现三大突破:
- 实时预警:进水水质异常时,系统自动调整曝气量与药剂投加量,**故障响应时间缩短70%**。
 - 精准曝气:基于氨氮在线数据动态控制鼓风机频率,**吨水电耗下降12%**。
 - 管网数字孪生:通过GIS+水力模型预测管网淤堵风险,**年清淤费用节省200万元**。
 
常见疑问解答
Q:处理后排放到哪里?会不会二次污染?
A:出水经**頔塘港排入太湖溇港**,排放口设置在线监测并与环保部门联网,**日均数据实时公开**。近五年监督性抽检合格率**100%**,未发生任何超标事件。
Q:周边居民担心臭味,如何控制?
A:厂区所有构筑物**加盖密封**,臭气经**生物滤池+离子氧**两级处理,厂界臭气浓度低于《恶臭污染物排放标准》20(无量纲),**夏季也闻不到异味**。

Q:能否预约参观?
A:公司每月**最后一个周五**面向公众开放,需提前在“湖州水务”微信公众号预约,**全程免费**并提供专业讲解。
未来三年规划亮点
- 处理能力再扩容:新建东部新城水质净化厂,新增**10万吨/日**规模。
 - 尾水人工湿地:在排放口下游建设**20公顷潜流湿地**,进一步削减氮磷。
 - 光伏+污水厂:利用池体上方空间铺设**5MW分布式光伏**,年发电量**600万kWh**,实现“绿电自用”。
 
    			
    		
评论列表