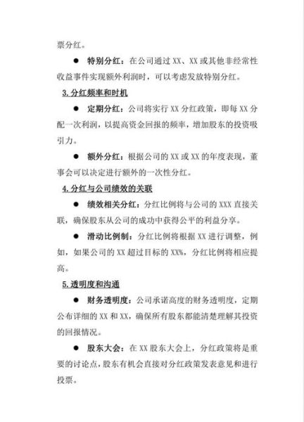
互联网投资退出策略有哪些? 常见路径包括IPO、并购、股权转让、回购、清算五类,核心在于匹配项目阶段与资本诉求。
如何制定退出计划? 先锁定目标回报倍数,再倒推时间节点与估值区间,最后把条款写进股东协议。

(图片来源网络,侵删)
一、退出路径全景图:五大门派各显神通
1. IPO:光环与门槛并存
- 适用场景:营收破十亿、净利润连续增长、合规成本可承受。
- 时间成本:境内科创板平均18-24个月,境外SPAC最快6个月。
- 估值溢价:可比公司PE倍数上浮20%-50%,但锁定期6-36个月。
2. 并购:九成项目的归宿
- 买方画像:产业集团补全场景、上市公司增厚报表、PE二级接盘。
- 定价逻辑:战略价值>财务价值,PS 3-8倍常见,对赌条款普遍。
- 交易结构:现金+股票组合,现金比例越高越受早期投资人欢迎。
3. 股权转让:老股流动性窗口
- 关键节点:B轮后、估值暴涨但未上市前,老股折价10%-30%。
- 买家来源:专项S基金、高净值个人、企业战投。
- 法务要点:优先购买权、拖售权、董事会席位让渡。
4. 回购:兜底条款的冷启动
- 触发条件:未如期上市、业绩低于承诺、创始人重大违约。
- 利率计算:年化8%-12%单利,部分项目叠加复利惩罚。
- 执行难点:账面现金不足时,需质押股权或分期偿付。
5. 清算:止损的最后防线
- 清偿顺序:员工工资→税款→有担保债权→优先股→普通股。
- 残值评估:域名、商标、代码库可打包拍卖,通常回收1%-5%。
二、制定退出计划的七步倒推法
Step1 设定回报倍数
早期基金目标10倍DPI,成长期基金3-5倍,并购基金1.8-2.5倍。先定数字,再选路径。
Step2 画时间轴
以投资交割日为T0,标注:
- T+18个月:验证商业模式
- T+36个月:启动上市辅导或并购谈判
- T+48个月:最晚退出截止日
Step3 估值区间测算
用DCF+可比公司法交叉验证:
- 乐观:行业PS 10倍,对应估值50亿
- 中性:PS 6倍,估值30亿
- 悲观:PS 3倍,估值15亿
Step4 条款预埋
在股东协议中锁定:
- 领售权:持股超30%可强制其他股东一起出售
- IPO对赌:未在2026年12月31日前上市,按年化10%回购
- 优先清算:1.5倍投资额优先受偿
Step5 税务预演
不同退出方式的税负差异:

(图片来源网络,侵删)
退出方式 | 增值税 | 所得税 | 筹划空间 |
---|---|---|---|
IPO减持 | 免 | 20%财产转让所得 | 迁址税收洼地 |
并购现金 | 6%金融商品转让 | 25%企业所得税 | 分期确认收益 |
老股转让 | 6% | 20%/25% | 核定征收 |
Step6 买方地图
提前三年建立潜在买家档案:
- 产业方:列出TOP20企业战略投资部联系人
- 财务方:整理S基金、并购基金决策流程
- 上市路径:券商保荐人、审计师、律所白名单
Step7 动态调整
每季度复盘:
- 估值偏离度>30%时启动Plan B
- 行业政策突变时触发并购谈判
- 核心团队流失时启动回购条款
三、实战案例拆解:从天使轮到并购退出
项目背景
某SaaS公司在2018年获天使轮500万,出让10%股权,投后估值5000万。
退出路径演变
- 2020年:原计划科创板,但收入仅8000万未达标,转向并购。
- 2021年:与A股上市公司谈判,对方出价6亿现金,对应PS 7.5倍。
- 条款博弈:投资人坚持80%现金+20%股票,创始人要求50%现金。
- 最终方案:现金4.8亿+股票1.2亿,天使投资人实现9.6倍回报。
关键教训
- 提前在B轮引入战投,减少后期并购阻力
- 老股转让时预留10%给管理层,避免人才流失
- 并购协议中加入估值调整条款:若2023年净利润低于6000万,追加补偿
四、投资人视角的退出优先级
早期基金
并购>股权转让>IPO,因周期短、确定性高。
成长期基金
IPO>并购>回购,需平衡估值溢价与时间成本。

(图片来源网络,侵删)
Pre-IPO基金
IPO>老股转让>清算,对锁定期和减持节奏有严苛要求。
五、创始人如何与投资人博弈退出条款
对赌条款谈判技巧
- 将净利润对赌改为营收+用户增长双指标
- 设置不可抗力豁免:疫情、政策变化可延期
- 回购责任上限:个人资产不承担连带责任
董事会席位设计
投资人占1/3席位,重大事项一票否决权限定在:增资、并购、清算三类。
六、未来三年退出窗口预判
政策红利
北交所降低盈利门槛,专精特新企业IPO提速。
并购浪潮
互联网平台反垄断催生分拆出售机会,垂直赛道头部玩家成标的。
S基金爆发
2024年存量资产规模将破万亿,老股转让折价率收窄至5%-15%。
评论列表