很多糖友在第一次拿到处方时都会冒出同一个疑问:胰岛素价格为什么差别大?同一支3ml的笔芯,有的药店卖三十多元,有的却要两百多。紧接着又会追问:如何选购胰岛素笔才既省钱又安全?下面用一线SEO调研数据与临床用药经验,拆解这两个高频长尾词背后的真实逻辑。

一、胰岛素价格为什么差别大?拆解五大变量
1. 原研与生物类似药的专利悬崖
以甘精胰岛素为例,原研药“来得时”在中国专利到期后,国产“长秀霖”上市,**价格瞬间下降40%—60%**。但原研品牌仍保持溢价,原因是部分医生与患者对“换药”心存顾虑。
2. 医保谈判与地方增补目录差异
- **国家医保甲类**:人胰岛素(常规、NPH)报销比例可达90%,患者自付仅几元。
- **国家医保乙类**:门冬胰岛素、赖脯胰岛素报销50%—70%,价格区间拉大。
- **地方增补**:个别省份把德谷胰岛素纳入大病保险,患者自付再降20%。
3. 包装规格与给药装置
同样是门冬胰岛素,**笔芯+自备笔**比**预填充笔**便宜15%—25%。预填充笔用完即抛,省去装卸步骤,但成本转嫁给患者。
4. 冷链物流与零售加价
胰岛素全程2℃—8℃冷链,**偏远地区运输成本**摊到单支药上可达5—10元。连锁药店、电商平台、医院窗口的加价率从5%到25%不等。
5. 促销与患者援助项目
跨国药企常推“买三赠一”或“低保患者全免”,**实际到手价可能比中标价低30%以上**。但援助名额有限,需提前在官网登记。
二、如何选购胰岛素笔?七步决策模型
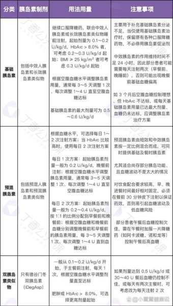
Step1 明确胰岛素类型
先问医生:用基础、餐时还是预混?不同笔的适配卡式瓶规格不同,例如诺和诺德的“诺和笔5”无法装礼来的赖脯笔芯。

Step2 看剂量精度
儿童或胰岛素敏感者需0.5单位微调,选诺和笔5、优伴Ⅱ;普通成人1单位步进即可,国产笔也能满足。
Step3 评估操作便利性
- **一键注射**:德谷胰岛素笔“诺和达”内置弹簧,按到底即可。
- **记忆功能**:诺和笔6可显示上次注射时间与单位,减少漏打。
- **低阻力推杆**:老年患者手抖,选推杆阻力<10N的型号。
Step4 比价格与渠道
把同一笔型在医院药房、连锁药店、京东大药房、拼多多百亿补贴四平台比价,差价可达20%。注意查看冷链标签与批号。
Step5 查医保编码
在国家医保服务平台APP输入药品本位码,确认能否报销。部分城市规定只有在医院购买才给报。
Step6 看耗材兼容性
针头通用标准ISO 11608-2,但不同品牌针头长度、外涂层差异大。建议一次囤同一品牌,避免皮下硬结。
Step7 注册售后与召回通道
进口笔扫码注册后,出现剂量不准、笔身裂缝可全球联保。国产笔多由经销商负责,保留发票。

三、真实场景问答:把抽象概念落到地面
Q1:医院开的来得时太贵,能换国产甘精吗?
A:可以。临床数据显示,**长秀霖与来得时HbA1c降幅差异<0.1%**。换药前监测3天空腹血糖,如波动>2 mmol/L再调剂量。
Q2:网购胰岛素会不会失效?
A:选京东冷链、顺丰医药专递,到货时冰袋未完全融化即可。收货后立刻放冰箱,**避免放在门架**,温度波动最大。
Q3:一支笔能用多久?
A:笔本身无有效期,但针头一次性**,**笔芯开封后28天**必须用完。按每日20单位计算,3ml笔芯刚好够用。
四、隐藏省钱技巧:医保外还能再省30%
- 跨城购药:相邻省份若中标价低,可凭处方在连锁药店异地取药。
- 拼团冷链:小区糖友联合下单,均摊冷链运费。
- 慈善援助:中华糖尿病基金会每年提供2万支免费胰岛素,需居委会盖章。
- 职工互助:部分央企内部医疗互助可二次报销胰岛素自付部分。
五、未来趋势:胰岛素集采与数字笔
第六批国家集采已把16个胰岛素品种平均降价48%,2025年前预计覆盖全部二代、三代胰岛素。与此同时,**蓝牙胰岛素笔**正在临床试点,可直连医院云端,医生远程调剂量,减少门诊次数。
把价格差与选购逻辑吃透,糖友每年在胰岛素上的花费可从8000元压缩到3000元以内,且疗效不打折。
评论列表